Instance Verification Kit (IVK)
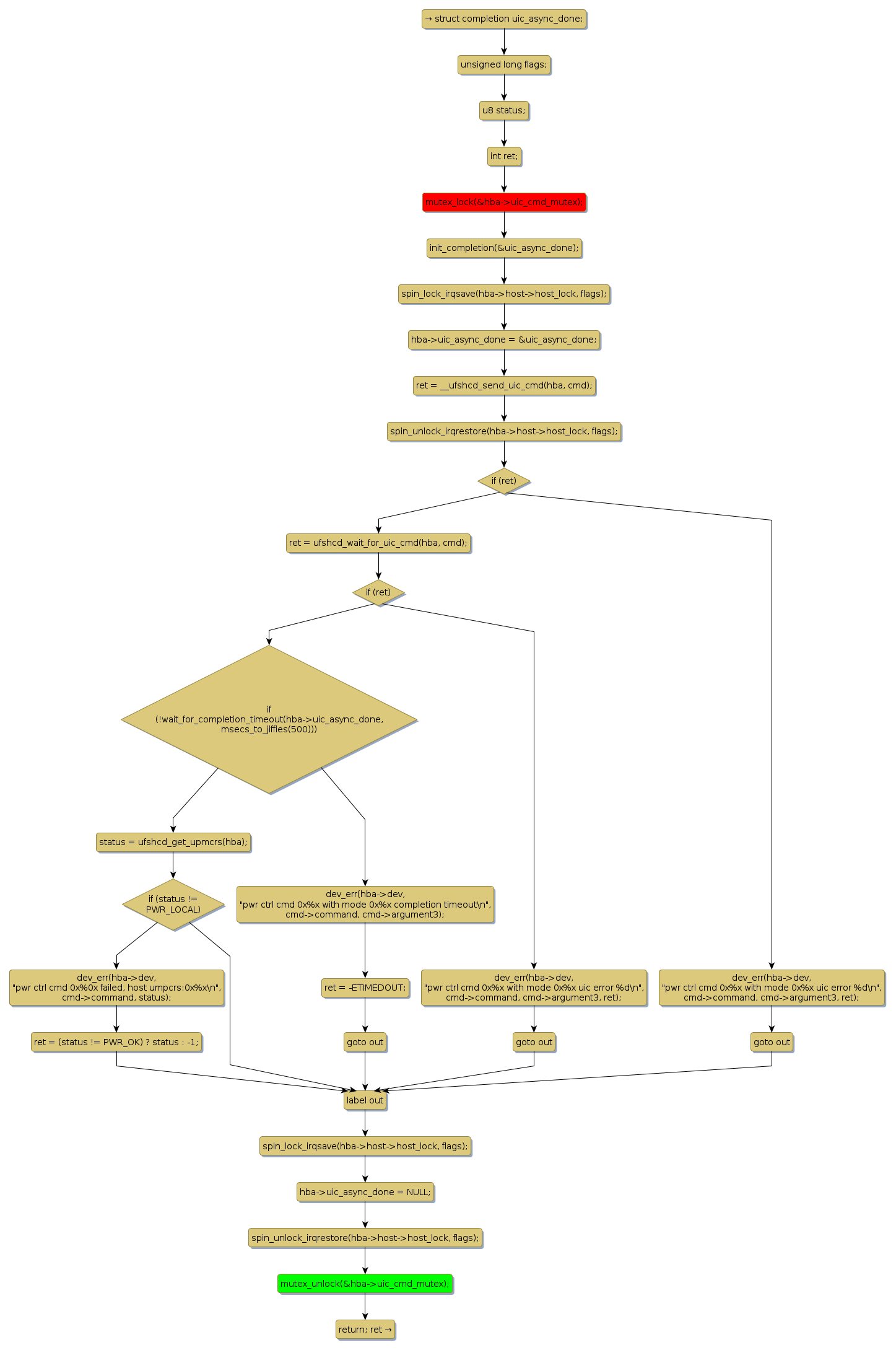
mutex lock @ [59793+32+/linux-3.19-rc1/drivers/scsi/ufs/ufshcd.c]
Instance Signature: uic_cmd_mutex
|
The Matching Pair Graph:
|
|
Function Name
|
Control Flow Graph (CFG)
|
Events Flow Graph (EFG)
|
Source Correspondence
|
|
ufshcd_uic_pwr_ctrl
|
|
|
[59644+19+/linux-3.19-rc1/drivers/scsi/ufs/ufshcd.c]
|